Instance Verification Kit (IVK)
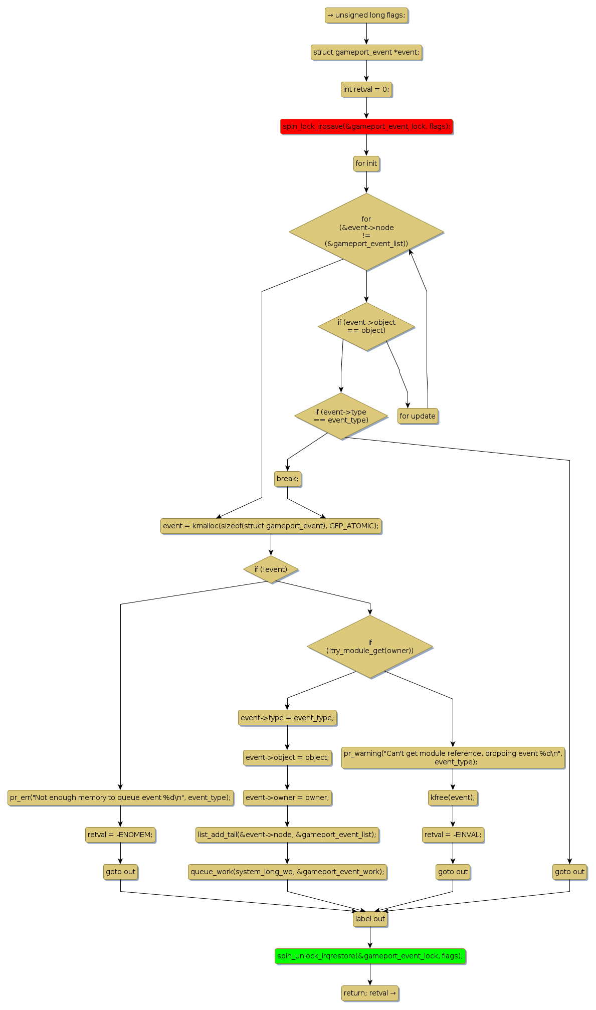
spin lock @ [7981+47+/linux-3.19-rc1/drivers/input/gameport/gameport.c]
Instance Signature: gameport_event_lock
|
The Matching Pair Graph:
|
|
Function Name
|
Control Flow Graph (CFG)
|
Events Flow Graph (EFG)
|
Source Correspondence
|
|
gameport_queue_event
|
|
|
[7809+20+/linux-3.19-rc1/drivers/input/gameport/gameport.c]
|